行业资讯
市政单位工程、分部工程、分项工程和检验批划分一次搞清楚!
一、道路工程

二、给排水管道工程

三、桥梁工程

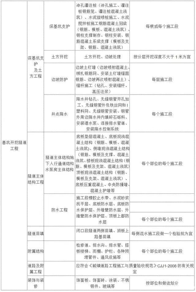
四、基坑开挖隧道工程

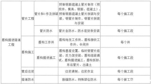
五、盾构掘进隧道工程

六、照明

七、绿化工程

八、电力管沟工程

九、交通工程

更多相关信息 还可关注中铁城际公众号矩阵 扫一扫下方二维码即可关注

一、道路工程

二、给排水管道工程

三、桥梁工程

四、基坑开挖隧道工程

五、盾构掘进隧道工程

六、照明

七、绿化工程

八、电力管沟工程

九、交通工程

更多相关信息 还可关注中铁城际公众号矩阵 扫一扫下方二维码即可关注
